当前位置:    学院首页   /    成人学历教育   /    自学考试   /    政策规定   /    正文

政策规定

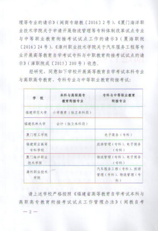
闽考院自[2016]16号 福建省教育考试院关于同意福建师范大学等六校开展自考小学教育(独立本科段)等专业与高职高专教育中职教育衔接考试的批复1